「ものづくり補助金や新事業進出補助金などを申請したいが、事業計画書をどう作成したらいいかわからない」とお悩みの事業者の皆様へ向けて、実際にものづくり補助金と事業再構築補助金で採択された事業計画書を公開します。参考にしていただければ幸いです。
弊所では以下のような事業計画書の納品から採択後の手続きサポートまで承ります。以下の計画書を見て、「自分で作成するのはちょっと・・・」と思う方は、ぜひ一度ご相談ください。ご相談は無料です。
目次
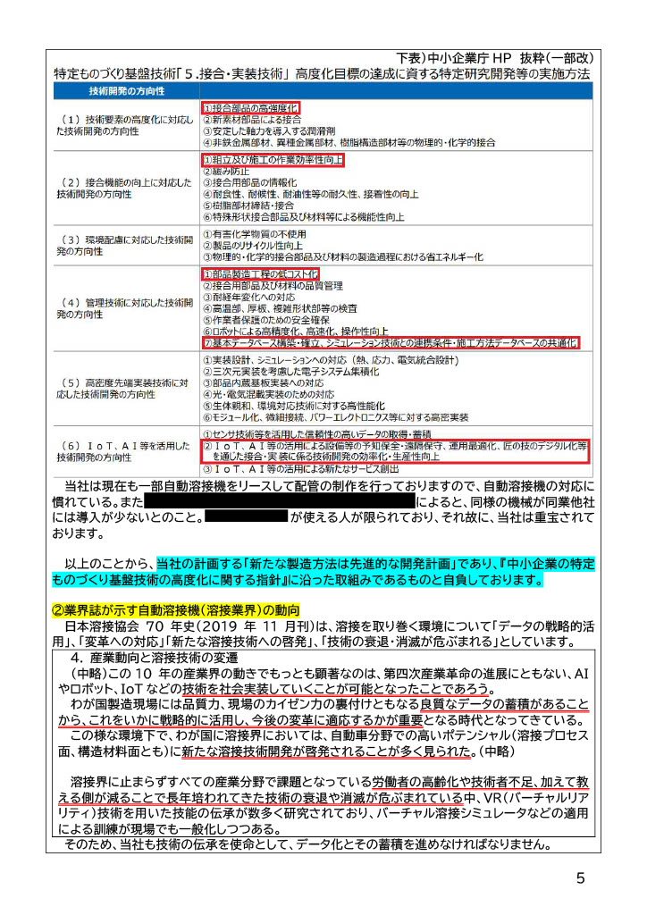
1.ものづくり補助金で採択された事業計画書










2.事業再構築補助金で採択された事業計画書(部分抜粋)





以上が実際に採択されたものづくり補助金と事業再構築補助金の事業計画書です。弊所では、行政書士・中小企業診断士が補助金・融資申請の支援をし、採択率・実行率向上を支援します。
事業計画書作成にあたっては、提携中小企業診断士とチーム体制で支援し、確実な採択・実行を目指します。ご相談は無料です。お気軽にお問い合わせください。
行政書士・中小企業診断士による補助金申請代行対象エリア
《立川市、府中市、八王子市、町田市、国分寺市、国立市、多摩市、日野市、小平市、調布市、狛江市、武蔵野市、三鷹市、青梅市、小金井市、武蔵村山市、東村山市、西東京市、昭島市、福生市等の多摩地域中心に東京都全域》